职称申报前期准备工作非常繁琐,并且涉及到论文发表等事宜,所以,想要申报职称的同学请至少提前3-6个月准备材料!
同创学院2021年职称评审工作已开始,准备明年申报职称的同学现在就可以咨询准备起来啦!
咨询热线:400-999-4365
职称证书种类有很多种类:工程类、教育类、医学类、经济类的等。今天给大家梳理下工程类的职称专业有哪些!
工程类系列职称分类
级别等级
助理工程师、工程师(中级)、高级工程师。
专业分类
林业类:园林、林业工程、林木遗传育种、森林培育等。
地质类:遥感地质、工程地质、地球物理勘查、地质实验、探矿工程、地质测绘等。
测绘类:工程测量、大地测量、摄影测量与遥感、地形测量、房产测绘、地理信息工程等。
土地管理类:土地利用规划、土地评价、土地价格评估与监测、土地整治、土地技术咨询与服务。
交通运输类:道路与桥梁工程、交通工程、勘察设计、规划、工程施工、港口与航道工程等。
水利电力类:水利水电工程建筑、水利水电工程地质、水利水电工程测量、水利水电工程电气、水利水电工程机械、水资源规划、热能动力工程、电力系统及自动化等。
建设工程类:城乡规划、建筑和建筑结构、给水排水、暖通、电气、造价、岩土工程、工程测量、市政道路、园林绿化、建筑施工安装、环卫工程、建筑装饰装修。
电子信息工程类:电子、计算机硬件、通信、装备与系统、电子系统工程、电子仪器与测量等。
其他类:机械设计与制造、汽车工程热处理、制冷、电器仪表、机电一体化。
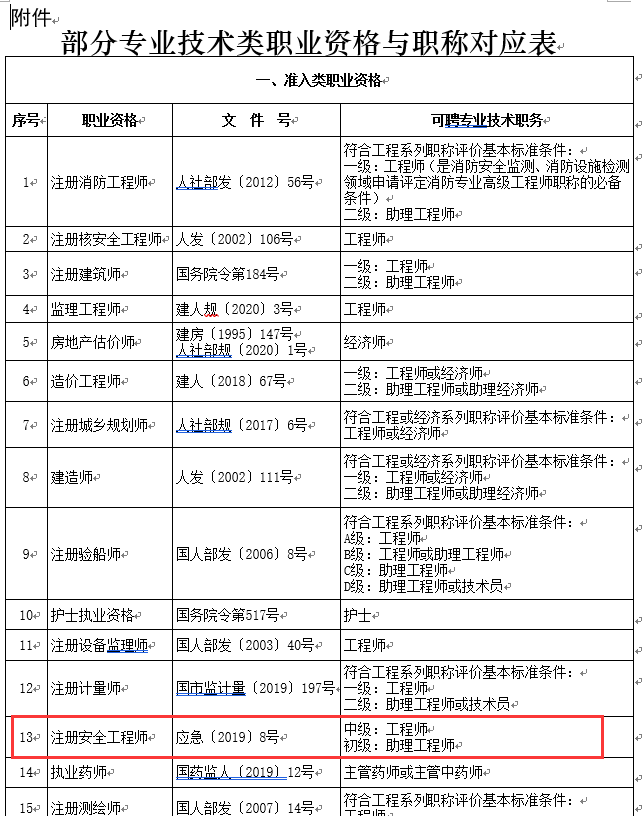
专业技术类职业资格对应职称
目前注册安全工程师、一级建造师、注册消防工程师证书相当于中级工程师职称,考到注安证书后可以跳过中级评审,直接申请评高级工程师职称。


专注安全工程领域培训16年
上海市人事考试中心指定全国注安考试报名确认点
上海市优秀职业认证培训品牌
上海市建交委指定培训基地
上海市安全生产协会理事单位
课程咨询热线:400-999-4365
同创学院官网:www.zhikao365.com


400-999-4365