近日,上海人社局发布《关于调整部分专业技术类职业资格和职称对应办法的通知》的通知。

关于调整部分专业技术类职业资格和职称对应办法的通知
沪人社专〔2020〕459号
市政府各有关委、办、局,各区人力资源和社会保障局,各有关企业(集团),各有关单位:
为减少人才重复评价、降低社会用人成本、优化营商环境,根据《关于深化职称制度改革的意见》(中办发〔2016〕77号)及有关文件精神,结合本市实际,现就部分职业领域调整职称与职业资格对应关系制定以下办法并通知如下:
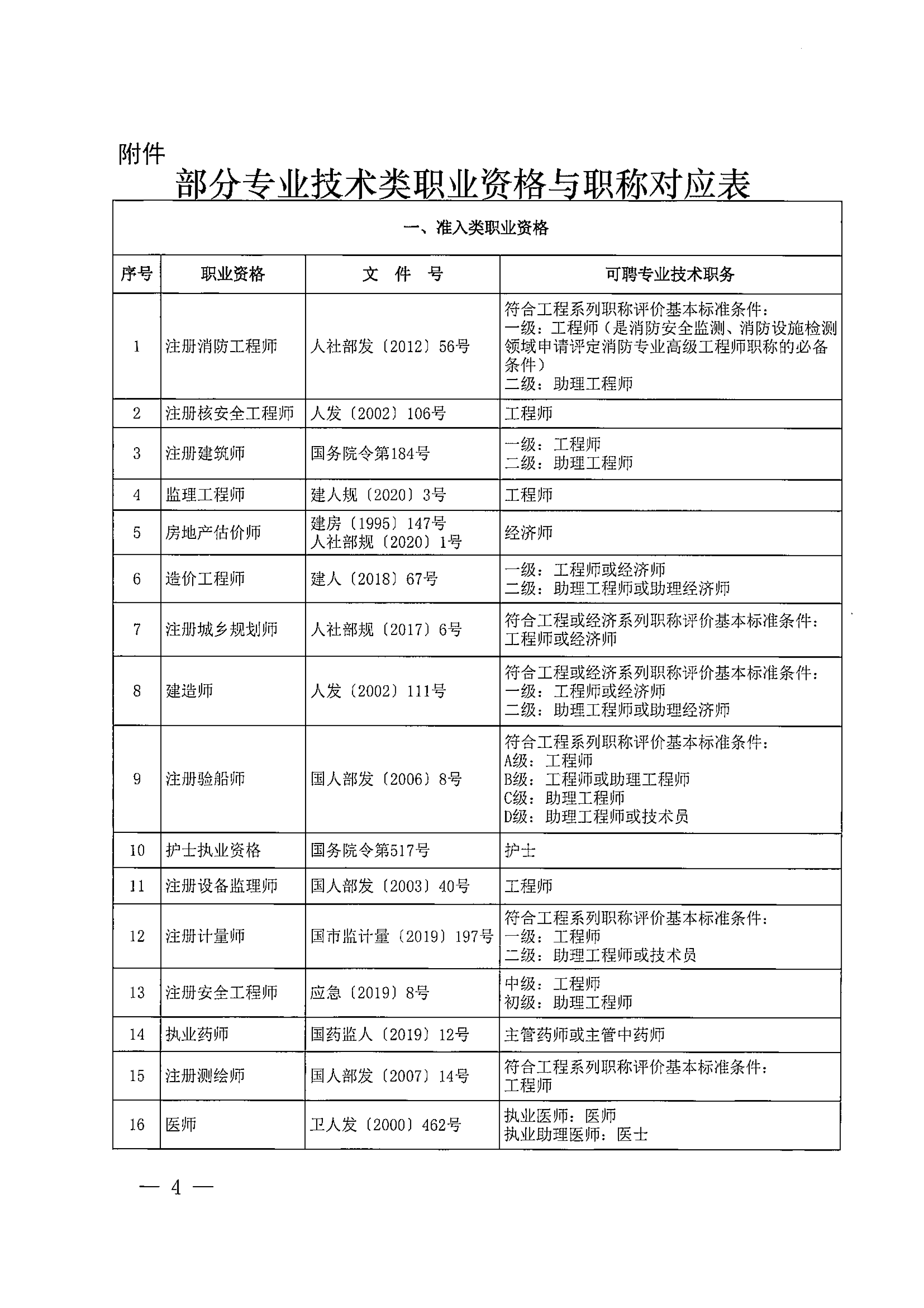
一、准入类职业资格与职称对应办法
对于取得注册消防工程师等准入类职业资格(共16项,见附件)的人员,用人单位可以根据相关系列任职条件聘任相应的专业技术职务。其中,聘任工程系列专业技术职务需具备理工类学历。
二、水平评价类职业资格与职称对应办法
对于取得工程咨询(投资)专业技术人员职业资格等水平评价类职业资格(共19项,见附件)的人员,用人单位可以根据相关系列任职条件聘任相应的专业技术职务。其中,聘任工程系列专业技术职务需具备理工类学历。
三、勘察设计注册工程师与职称对应办法
对于取得注册结构工程师等勘察设计注册工程师资格(共9项,见附件)的人员,符合《工程技术人才职称评价基本标准条件》,用人单位可根据工作需要聘任相应的工程技术职务。
四、其他
(一)对于国务院清理规范有关职业资格前已取得资格证书的(如企业法律顾问、质量、国际商务、广告、价格鉴证师、招标师、物业管理师、管理咨询师、矿业权评估师等),原有职业资格可继续作为聘任相应专业技术职务的依据。
(二)专业技术人员取得上述职业资格,可认定其具备相应系列和层级的职称。
(三)用人单位是专业技术岗位聘任工作主体,对于符合上述对应条件的人员,应根据本单位岗位任职条件和聘任程序,有序开展聘任工作。
(四)相关行业主管部门要指导用人单位和评委会做好职称与职业资格对应工作,加强专业技术人才队伍建设,激发人才创新创造创业活力。
(五)市人力资源社会保障局《关于部分专业技术类职业资格和职称对应办法的通知》(沪人社专〔2017〕110号)文件失效。
特此通知。
附件:部分专业技术类职业资格与职称对应表
上海市人力资源和社会保障局
2020年11月24日



专注安全工程领域培训16年
上海市人事考试中心指定全国注安考试报名确认点
上海市优秀职业认证培训品牌
上海市建交委指定培训基地
上海市安全生产协会理事单位
课程咨询热线:400-999-4365
同创学院官网:www.zhikao365.com


400-999-4365